Home    中文  
 
  • Search
  • lucene Search
  • Citation
  • Fig/Tab
  • Adv Search
Just Accepted  |  Current Issue  |  Archive  |  Featured Articles  |  Most Read  |  Most Download  |  Most Cited

Chinese Journal of Diagnostics(Electronic Edition) ›› 2026, Vol. 14 ›› Issue (01): 38-43. doi: 10.3877/cma.j.issn.2095-655X.2026.01.005

• Academic Dynamic • Previous Articles     Next Articles

The diagnostic evolution of magnetic resonance imaging in lung cancer from functional imaging to radiomics in China

Yichen Wang1,2, Tao Chen1, Jiaxuan Zhou1, Xinchun Li1, Qi Wan1,()   

  1. 1Department of Radiology, National Center for Respiratory Medicine, the First Affiliated Hospital of Guangzhou Medical University, Guangzhou 510120, China
    2Second Clinical Medical College, Guangzhou Medical University, Guangzhou 511400, China
  • Received:2025-12-06 Online:2026-02-26 Published:2026-03-23
  • Contact: Qi Wan

Abstract:

Objective

To explore the evolution of research hotspots and cutting-edge trends in magnetic resonance imaging (MRI) for lung cancer diagnosis in China over the past 35 years.

Methods

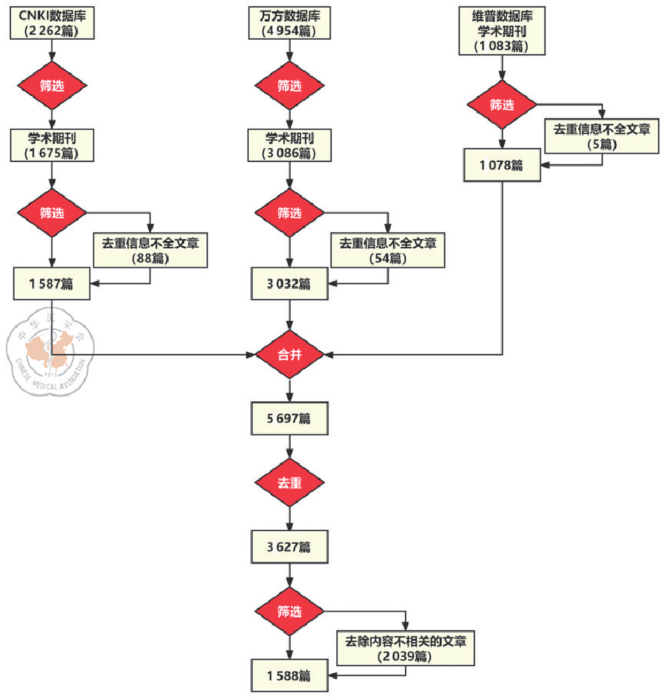
Literature was retrieved from three major Chinese databases: China National Knowledge Infrastructure (CNKI), Wanfang Data, and VIP, published from January 1, 1991, to December 31, 2025. The retrieved literature was screened and deduplicated using NoteExpress. Bibliometric and visual analyses, including annual publication volume, institutional and author collaboration networks, as well as keyword co-occurrence and burst analysis, were conducted using CiteSpace and VOSviewer.

Results

A total of 1 588 articles were eventually included. The annual publication volume showed an overall upward trend, peaking in 2019 with 111 articles. Among them, the second Affiliated Hospital of Naval Medical University (Shanghai Changzheng Hospital) was the institution with the highest domestic publication output (34 articles). High-yield authors demonstrated collaborative relationships and formed their own stable research teams, yet cross-team collaborations remained limited. In terms of institutional collaboration, both intra-institutional and cross-institutional cooperation existed, but collaborations among top-tier institutions were relatively scarce. Keyword analysis indicated that in recent years, the research focus of MRI in lung cancer had gradually evolved from functional imaging such as diffusion-weighted imaging to pathological types and radiomics.

Conclusion

Over the past 35 years, research hotspots on MRI in lung cancer have gradually shifted from functional imaging to cutting-edge fields such as radiomics, quantitative imaging, precise detection of pulmonary nodules, and artificial intelligence.

Key words: Magnetic resonance imaging, Lung neoplasms, Radiomics, Diffusion weighted imaging, Bibliometrics

京ICP 备07035254号-20
Copyright © Chinese Journal of Diagnostics(Electronic Edition), All Rights Reserved.
Tel: 0537-3616261 E-mail: zhzdxzz@126.com
Powered by Beijing Magtech Co. Ltd